2021年退休教职工体检安排在学校医院和大连大学附属中山医院(原铁路医院)。具体安排如下:
一、体检安排
1、学校医院(体检方案内容详见附件1)
校医院体检时间:7月13日、14日、15日;
具体安排:早7:30开始体检
报名时间:7月2日——8日;预约电话:84708318(退休科)。
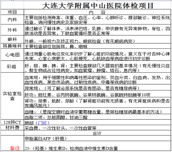
2、大连大学附属中山医院(体检方案内容详见附件2)
体检时间及车辆安排见表一;
具体安排:早6:30 开始体检
报名时间:7月1日——7月5日;
报名方式:个人根据表一列出的时间,报名给所属单位自管会委员,同时确定领取纸质报告地点(南山新活动室、市内活动室、处退休科),由自管会委员上报离退休工作处。
如果需要乘坐学校市内化院发车(7月8日),请在市内活动室报名,电话:83653228 。
表一

二、注意事项及要求:
1、务必携带本人身份证原件。
2、进入医院人员需出示国务院行程卡。请本人手机提前完成“国务院客户端疫情防控行程卡”的注册(包括陪同家属)。若无手机,需填写流调表,医院各入口有院方负责流调的工作人员协助。
3、按照预约时间体检,否则无法体检。未按照预约时间前往体检的老同志,联系退休科安排集中补检,请勿自行安排时间前往,以免无法体检。
4、到体检医院全程需佩戴口罩,请听从医务导诊的合理安排。
行动不便者,可以有 1 位家属全程陪同。
5、如需领取纸质报告,请于体检结束后10个工作日到所选取地址领取。
6、体检答疑时间另行通知。
7、关于体检报名未尽事宜,请电话咨询退休科或办公室:84708318、84708319。
三、体检须知:
1、体检前三天,请保持清淡饮食,勿饮酒,不要吃对肝肾能有损伤的药物,避免剧烈运动。体检前一天,保证充足睡眠,晚饭以后不要喝饮料牛奶之类。体检当日清晨禁食水,采血,腹部彩超检查后方可食水。
2、 抽血后需要立即压迫针孔三分钟,防止出血,切记不能搓揉。
3、医院引进先进云胶片,只需扫码阅片,CT不再提供原始胶片。
四、温馨提示
大连大学附属中山医院地址:中山区解放街6号。路线图如下:

乘车路线:23路、708路、2号地铁、51路、523路、533路均可直达。
体检医院联系电话:82109112 62893055
离退休工作处
2021年6月30日
附件一:校医院体检项目

附件二:大连大学附属中山医院体检项目

附件三:退休自管会成员名单
部门 单位 |
姓 名 |
部门 单位 |
姓 名 |
机关一 |
许运涛 |
能动 |
韩忠顺 |
机关二 |
赵维俊 |
船舶 |
邢金有 |
机关三 |
郝安俐 |
电信 |
刘 颖 |
机关四 |
邵明英 |
电信 |
刘爱华 |
机关五 |
张庆堂 |
建工 |
杨晓昕 |
机关六 |
于泽涛 |
经管 |
王秋玉 |
机关六 |
周秀华 |
建筑 |
李大臣 |
后勤一 |
刘 建 |
人文 |
刘瑞华 |
后勤二 |
刘志枫 |
机械 |
史 岩 |
后勤三 |
南 军 |
材料 |
徐卫平 |
市管会 |
郑春学 |
力学 |
宫照坤 |
产业一 |
秦艳华 |
物理 |
王成基 |
产业二 |
刘 杰 |
数学 |
吴大为 |
市内 综合 |
彭桂苓 |
外语 |
宋 黎 |
化教二 |
殷德宏 |
体教 |
金宝玉 |
市化教 |
张竹霞 |
继教 |
赵秀琛 |
市化教 |
赵桂奇 |
附校 |
李万义 |
化职工 |
鲍钟瑛 |
|
|